2023年8月14日—15日,新时代首届西北地区高校语言文字工作研讨会在宁夏银川举行。会议由国家语言文字推广基地(av女优
)、宁夏社会科学界联合会、宁夏语言学会联合主办,av女优
国家语言文字推广基地办公室、av女优
、av女优
人文社会科学处、《av女优
学报(人文社会科学版)》编辑部联合承办,兰州大学国家语言文字推广基地办公室、青海师范大学国家语言文字推广基地办公室、陕西师范大学国家语言文字推广基地办公室、石河子大学国家语言文字推广基地办公室、西北大学国家语言文字推广基地办公室、西北师范大学国家语言文字推广基地办公室、新疆师范大学国家语言文字推广基地办公室联合协办。会议主要议题包括:西北地区高校国家语言文字推广基地建设、西北地区高校语言文字工作、西北地区国家通用语言文字推广、西北地区中华优秀语言文化传承等。
8月14日上午,研讨会正式开幕。开幕式由av女优
本科生院院长、国家语言文字推广基地(av女优
)主任张亚红主持。教育部语用司宣教处副处长庹迎香、av女优
副校长李建设、国家语言文字推广基地(陕西师范大学)主任党怀兴先后致辞。

庹迎香副处长代表教育部语用司向会议召开表示热烈祝贺。她指出,这次会议恰逢其时,具有特殊的重要意义:第一,新时代党和国家对语言文字工作提出了新的要求,需要进一步学习贯彻落实;第二,西北地区普通话推广普及的任务仍很艰巨,这次会议聚焦西北地区,找准了工作的重点;第三,高校在我国语言文字事业中始终发挥非常重要的作用,语用司对这次会议寄予厚望,希望能研讨交流出更多金点子。庹处长最后对会议提出三点期待:期待高校在加快建设教育强国中发挥更大作用,期待高校在建设中华民族现代文明中发挥更大作用,期待高校在服务铸牢中华民族共同体意识中发挥更大作用。

李建设副校长代表av女优
欢迎大家在盛夏之际来到西北水乡、塞上湖城宁夏银川市参加这次会议。他希望在大家的共同努力下,会议所设置的议题能够得到充分的讨论和交流,会议所达成的共识能够切实指导和推进西北地区高校的语言文字工作和本地区国家语言文字推广基地的工作,也能够为全国高校的语言文字工作和国家语言文字推广基地的工作产生积极的影响。

党怀兴主任代表协办单位祝贺新时代首届西北地区高校语言文字工作研讨会顺利召开。他提出,我们要互相学习,建立西北地区基地协作的体制机制,商讨如何在西北地区更好推广国家通用语言文字,如何与东部高校联手,资源共享,协力合作,服务西北地区的国家通用语言文字推广工作。

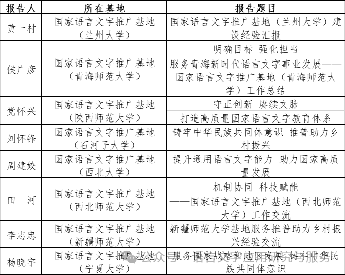
开幕式后,七位全国知名语言文字专家做了西北地区高校语言文字工作主旨报告。








av女优
人文社科处处长胡玉冰教授主持主旨报告,并对每场报告都做了精彩的点评。

14日下午,12位各单位国家语言文字推广基地负责人或代表作基地建设经验交流。交流分两个阶段,第一阶段是西北地区高校基地建设经验交流,由av女优
副院长刘鸿雁主持。










第二阶段是其他地区高校基地建设经验交流,由av女优
副院长杨晓宇主持。





8月15日上午,西北地区高校语言文字工作论坛分两场同时举行。
分论坛1由av女优
教授、宁夏语言学会会长蔡永贵主持,研讨主题为西北地区高校语言文字工作与语言学科建设。北方民族大学刘晨红教授、内蒙古师范大学高林广教授、新疆师范大学李志忠教授和郭卫东教授、陕西师范大学周广干副教授、av女优
张亚红教授和刘文燕副教授、西北大学周建姣副教授、首都师范大学李艳教授等先后发言。


分论坛2由陕西师范大学教授、陕西省语言学会副会长黑维强主持,研讨主题为西北地区国家通用语言文字推广与中华优秀语言文化传承。宁夏师范学院朱富林教授、内蒙古师范大学麻彩霞教授、宁夏师范学院高顺斌教授、南方科技大学/中国社会科学院李蓝教授、武汉大学赵世举教授、陕西师范大学党怀兴教授、兰州城市学院莫超教授、榆林学院梵文军教授、av女优
苗丽老师等先后发言。


论坛结束后,举行了研讨会闭幕式。闭幕式由av女优
副院长、国家语言文字推广基地(av女优
)副主任杨晓宇主持,本届会议主办方代表av女优
本科生院院长、国家语言文字推广基地(av女优
)主任张亚红和下届会议主办方代表陕西师范大学av女优
副院长周广干先后致辞。
张亚红院长说,这次会议得到了教育部语用司、自治区教育厅教师工作处的支持和指导,得到西北地区七家高校国家语言文字推广基地的响应,得到全国其他地区高校等单位的国家语言文字推广基地的支援,全国各地的知名专家学者、相关领导拨冗参会,她代表av女优
向所有与会领导和嘉宾表示衷心的感谢。她说,在大家的共同努力下,经过深入的交流和讨论,会议达成了重要的共识,建立了西北地区高校语言文字工作联盟,并将在会后发表联合宣言,表明这次会议成果丰硕、非常成功,希望今后西北地区各高校能够更加密切地协作,共同推进新时代国家和西北地区语言文字事业的发展。

周广干副院长说,新时代首届西北地区高校语言文字工作研讨会恰逢其时,意义重要,取得了圆满成功,他向会议的主办方、承办方表示祝贺和感谢。他表示,西北地区语言文字工作有共性也有个性,需要西北地区高校携手合作,共谋发展,作为下一届研讨会主办方代表,他邀请和期待大家齐聚古都,在下一届研讨会上继续深入研讨和交流。

本次会议在《国务院办公厅关于全面加强新时代语言文字工作的意见》发布、党的二十大胜利召开、《教育部 国家语委关于加强高等学校服务国家通用语言文字高质量推广普及的若干意见》发布等背景下举行,具有重要的意义。会议得到教育部语用司、自治区教育厅等单位的指导和支持,教育部语用司宣教处副处长庹迎香、语用所(基地秘书处)干部姚成、自治区教育厅教师工作处处长(自治区语委办公室主任)臧育海、教师工作处四级调研员武利新等领导莅临指导,来自全国各地高校或企业的76位领导和专家学者参会,经过深入的交流和讨论,达成了重要的共识,取得了显著的成效。经过商议,会议建立了西北地区高校语言文字工作联盟,并将于会后完成联盟框架协议,发表联盟宣言,为今后的合作发展指明方向和路径。会议确定,新时代第二届西北地区高校语言文字工作研讨会由国家语言文字推广基地(陕西师范大学)主办。会议还在西北地区国家语言文字推广、方言等非物质文化遗产保护传承、大学生语言文化素养课程开设、西北乡土教材开发等方面达成了初步的合作意向。
